服务咨询热线

0773-5599000  


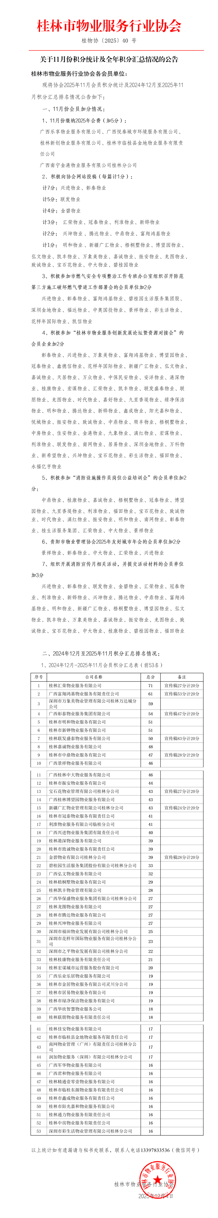
首页 >> 行业资讯 >>通知公告 >> 关于11月份积分统计及全年积分汇总情况的公告

友情链接:广西物业服务行业信用信息管理系统

联系地址:桂林市临桂区临桂镇凤凰西路西侧金贸中心3-2#、3-3#8层03号 | 联系电话:13397833536

版权所有@桂林市物业服务行业协会 | 桂ICP备2021008501号-1 | 邮编:541000 | 技术支持@行信通

订阅号

微信工作号

小程序

技术支持: 奇科(深圳)科技有限公司 | 管理登录
seo seo